データセット First-principles lattice thermal conductivity calculation for K2PdF6 / P-3m1 (164) / materials id 7979

Atsushi Togo SAMURAI ORCID (Center for Basic Research on Materials, National Institute for Materials ScienceROR)

コレクション

MDR lattice thermal conductivity calculation database

引用
Atsushi Togo. First-principles lattice thermal conductivity calculation for K2PdF6 / P-3m1 (164) / materials id 7979.

説明:

(abstract)

Input data used to calculate the lattice thermal conductivities of
K2PdF6.

説明:

(abstract)

Initial geometry optimization of the conventional unit cell, standardized by
the spglib code, was performed using the VASP code with the PBEsol
exchange-correlation functional. Supercell forces and energies were
calculated using the VASP code, and these data were used to develop
polynomial machine learning potentials (MLPs) with the pypolymlp code. The
generated MLPs are stored in polymlp.yaml.xz. Parameters required for the
non-analytical term correction (Born effective charges and dielectric
constants) were calculated using the VASP code with the primitive cell.
These VASP results are provided in phonopy_training_dataset.yaml.xz, and the
VASP input configurations can be found in vasp-settings.tar.xz. The
primitive cell, unit cell, and supercell structures used for the VASP
calculations are also provided in phonopy_training_dataset.yaml.xz. The
internal atomic positions of the supercell were then optimized using the
pypolymlp code under symmetry constraints; the relaxed structure can be
found in phonopy_mlp_eval_fc2_dataset.yaml.xz (or
phono3py_mlp_eval_fc3_disp.yaml.xz). Second-order force constants (fc2) can
be calculated using the phonopy and symfc codes with the displacement–force
dataset evaluated by the pypolymlp code, which is stored in
phonopy_mlp_eval_fc2_dataset.yaml.xz. Third-order force constants (fc3) can
be calculated using the built-in finite difference approach in the phono3py
code with the displacement–force dataset stored in
phono3py_mlp_eval_fc3_disp.yaml.xz (displacements) and FORCES_FC3.xz
(forces). As an example, lattice thermal conductivities (LTCs) were
calculated using the phono3py code with fc2 and fc3, and the calculation log
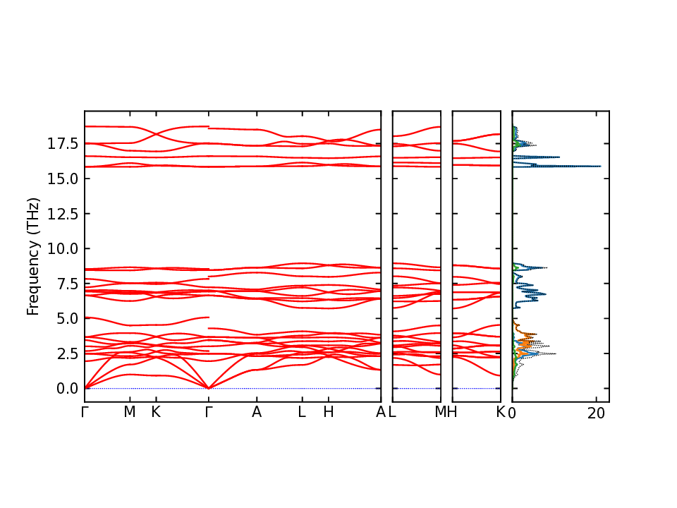
is provided in LTC-calc.log. The harmonic phonon band structure and density
of states are plotted in band_pdos.png. The band path was generated using
the SeeK-path code.

説明:

(abstract)

Input data used to calculate the lattice thermal conductivities of
K2PdF6.

説明:

(abstract)

Initial geometry optimization of the conventional unit cell, standardized by
the spglib code, was performed using the VASP code with the PBEsol
exchange-correlation functional. Supercell forces and energies were
calculated using the VASP code, and these data were used to develop
polynomial machine learning potentials (MLPs) with the pypolymlp code. The
generated MLPs are stored in polymlp.yaml.xz. Parameters required for the
non-analytical term correction (Born effective charges and dielectric
constants) were calculated using the VASP code with the primitive cell.
These VASP results are provided in phonopy_training_dataset.yaml.xz, and the
VASP input configurations can be found in vasp-settings.tar.xz. The
primitive cell, unit cell, and supercell structures used for the VASP
calculations are also provided in phonopy_training_dataset.yaml.xz. The
internal atomic positions of the supercell were then optimized using the
pypolymlp code under symmetry constraints; the relaxed structure can be
found in phonopy_mlp_eval_fc2_dataset.yaml.xz (or
phono3py_mlp_eval_fc3_disp.yaml.xz). Second-order force constants (fc2) can
be calculated using the phonopy and symfc codes with the displacement–force
dataset evaluated by the pypolymlp code, which is stored in
phonopy_mlp_eval_fc2_dataset.yaml.xz. Third-order force constants (fc3) can
be calculated using the built-in finite difference approach in the phono3py
code with the displacement–force dataset stored in
phono3py_mlp_eval_fc3_disp.yaml.xz (displacements) and FORCES_FC3.xz
(forces). As an example, lattice thermal conductivities (LTCs) were
calculated using the phono3py code with fc2 and fc3, and the calculation log
is provided in LTC-calc.log. The harmonic phonon band structure and density
of states are plotted in band_pdos.png. The band path was generated using
the SeeK-path code.

データの性質: simulation

権利情報:

キーワード: Lattice thermal conductivity, K2PdF6

刊行年月日:

出版者: NIMS

掲載誌:

研究助成金:

原稿種別: 論文以外のデータ

MDR DOI:

公開URL:

関連資料:

その他の識別子:

連絡先: Atsushi Togo (National Institute for Materials Science) togo.atsushi@nims.go.jp

更新時刻: 2026-01-24 15:17:38 +0900

MDRでの公開時刻: 2026-01-24 10:52:02 +0900

Specimen / 試料

Name / 名称 : K2PdF6

Description / 試料の説明 : K2PdF6

Material type / 試料種別 :

Material type description / 試料種別の説明 :

Identifier / 識別子 :

Chemical composition / 試料の化学組成

Specimen ID / 試料ID :

Description / 化学組成の説明 : K2PdF6

Category / カテゴリ :

Category description / カテゴリの説明 :

Chemical composition ID / 組成ID : K2PdF6

Structure for specimen / 試料の結晶構造

Description / 説明 : K2PdF6

Specimen ID / 試料ID :

Category / カテゴリ :

Category description / カテゴリの説明 : K2PdF6

Software / ソフトウェア

Name / 名称 : phono3py

Version / バージョン :

Description / 説明 :

Software ID / ソフトウェアID : https://github.com/phonopy/phono3py

Name / 名称 : phonopy

Version / バージョン :

Description / 説明 :

Software ID / ソフトウェアID : https://github.com/phonopy/phonopy

Name / 名称 : spglib

Version / バージョン :

Description / 説明 :

Software ID / ソフトウェアID : https://github.com/spglib/spglib

Name / 名称 : symfc

Version / バージョン :

Description / 説明 :

Software ID / ソフトウェアID : https://github.com/symfc/symfc

Name / 名称 : pypolymlp

Version / バージョン :

Description / 説明 :

Software ID / ソフトウェアID : https://github.com/sekocha/pypolymlp

Name / 名称 : VASP

Version / バージョン :

Description / 説明 :

Software ID / ソフトウェアID : https://www.vasp.at/

Name / 名称 : Seek-path

Version / バージョン :

Description / 説明 :

Software ID / ソフトウェアID : https://github.com/giovannipizzi/seekpath

ファイル名 サイズ
ファイル名 FORCES_FC3.xz
application/x-xz
サイズ 4.05MB 詳細
ファイル名 LTC-calc.log
text/x-log
サイズ 258KB 詳細
ファイル名 phono3py_mlp_eval_fc3_disp.yaml.xz
application/x-xz
サイズ 10.1KB 詳細
ファイル名 phonopy_mlp_eval_fc2_dataset.yaml.xz
application/x-xz
サイズ 586KB 詳細
ファイル名 phonopy_training_dataset.yaml.xz
application/x-xz
サイズ 754KB 詳細
ファイル名 polymlp.yaml.xz
application/x-xz
サイズ 287KB 詳細
ファイル名 vasp-settings.tar.xz
application/x-xz
サイズ 588バイト 詳細
ファイル名 band_pdos.png (サムネイル)
image/png
サイズ 56.4KB 詳細